Instance Verification Kit (IVK)
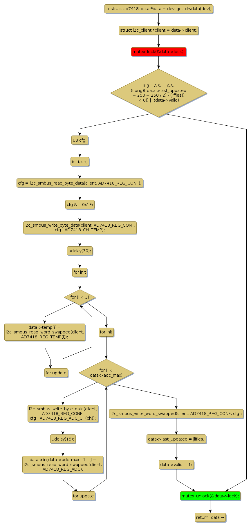
mutex lock @ [1576+24+/linux-3.19-rc1/drivers/hwmon/ad7418.c]
Instance Signature: lock
|
The Matching Pair Graph:
|
|
Function Name
|
Control Flow Graph (CFG)
|
Events Flow Graph (EFG)
|
Source Correspondence
|
|
ad7418_update_device
|
|
|
[1438+20+/linux-3.19-rc1/drivers/hwmon/ad7418.c]
|